一、项目基本情况
原公告的采购项目编号:GXZC2025-G1-003159-GXJL
原公告的采购项目名称:中心机房冷通道、AI智慧体测与阳光跑建设项目
首次公告日期:2025年10月29日
二、更正信息
更正事项:采购文件
更正内容:






更正日期:2025年11月20日
三、其他补充事宜
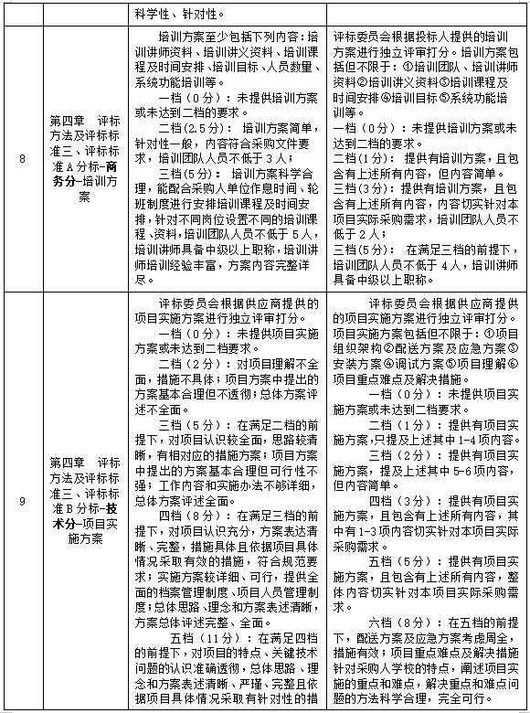
1.因更正内容较多,具体详细内容见本公告附件。
2.网上公告地址:中国政府采购网(www.ccgp.gov.cn)、广西壮族自治区政府采购网(http://zfcg.gxzf.gov.cn)、广西壮族自治区公共资源交易中心(http://gxggzy.gxzf.gov.cn/)、广西国际商务职业技术学院网(https://www.gxibvc.net)。
四、对本次公告内容提出询问,请按以下方式联系
1.采购人信息
名称:广西国际商务职业技术学院
地址:广西南宁市西乡塘区大学东路168号
联系方式:0771-3224391
2.采购代理机构信息
名称:广西建隆工程咨询有限公司
地址:南宁市竹溪大道36号青湖中心1301号
项目联系方式:0771-5345232
3.项目联系人:黄国涵、滕敏、吕才、陈小艳、李流毅
项目联系方式:0771-5345232
采购人:广西国际商务职业技术学院
采购代理机构:广西建隆工程咨询有限公司
2025年11月20日